济南市勘察测绘研究院招聘简章
根据7m足球完场比分
业务发展和工作需要,现面向社会公开招聘专业技术人员,招聘专业及相关信息如下。
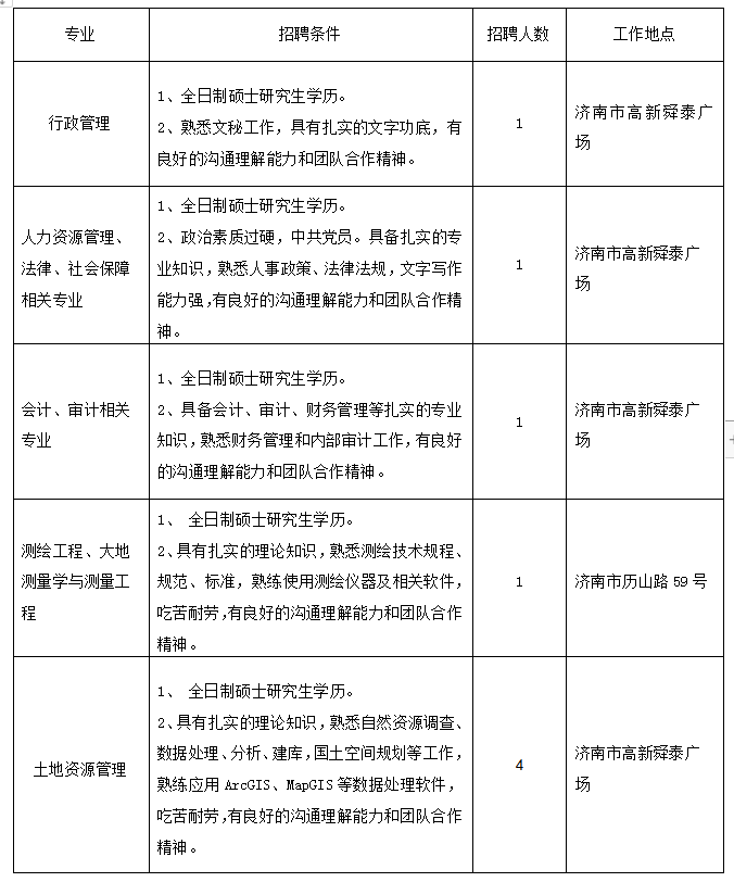
一、招聘信息


二、工资福利待遇
人员薪酬待遇包含基本工资、绩效工资,享受政策规定的其他福利,缴纳6险1金。
劳动关系由济南市勘察测绘研究院下属公司管理,人事档案委托济南高新区人才交流服务中心管理。
三、简历投递方式
请符合条件的人员将个人简历于2021年4月15日12:00前发送到邮箱:[email protected](邮件名称注明姓名、专业)。
经资格审核后,将电话通知符合条件的人员进行综合测试,请应聘人员保持电话畅通。
四、单位地址
山东省济南市高新舜华路2000号舜泰广场1号楼A座12-16层,院网站:www.jnkcy.com,联系人:杨女士,咨询电话0531-58571786。
济南市勘察测绘研究院简介
济南市勘察测绘研究院成立于1954年,隶属于济南市自然资源和规划局,是实行经费自理企业化管理的事业单位。主要从事城市勘察测绘生产、科研、开发、应用等基础工作,担负着为城市建设、运营管理以及社会各界提供勘测技术服务的职能,2003年加挂了济南市基础地理信息中心牌子,负责全市基础地理信息资源的建设、使用、维护和推广应用。2018年开展了法人治理结构建设工作,组建了理事会,聘任了管理层,各项工作在新的管理体制框架下运行。
全院现有在职职工五百余人,其中专业技术拔尖人才6人、正高级职称12人、副高级职称78人、中级职称200人,注册岩土工程师18人、注册测绘师77人、注册一级建造师10人、注册安全工程师7人,硕士研究生以上人员168人。拥有无人机测绘系统、济南市连续运行卫星定位服务系统、自动化监测系统、集群式摄影测量系统、地理信息工作站等测绘信息化装备,拥有倾斜航摄仪、陀螺全站仪、激光扫描仪、精密电子水准仪、高密度电法仪、探地雷达、全自动中高压固结仪、全自动三轴剪切仪等先进勘测仪器设备。
单位连续五年被评为中国地理信息百强企业,各类岩土勘察、测绘地理信息、国土规划编制资质完善,通过了ISO9001质量管理体系、ISO14001环境管理体系、ISO45001职业健康安全管理体系认证,系高新技术企业、全国勘察设计行业“AAA级信用单位”、省级“守合同重信用”企业、省级档案科学化管理示范单位,是省勘察设计协会和中小企业公共服务平台推荐的明星企业。
67年的城市勘测服务历程,积累了各类比例尺地理要素数据,具备各类地理信息数据的获取和处理能力,积累了丰富的工程地质勘察资料和地下管线综合数据资料。主要业务领域涵盖:测绘工程(卫星大地测量、航空摄影测量与遥感、无人机实时监测、实景三维构建、控制测量、工程测量、不动产测绘、地下管线探测、管道检测、规划测量、轨道等市政工程测量、第三方变形监测等);地理信息工程(地理信息要素数据采集、数据处理、地理信息系统及数据库建设、软件开发、工程监理、三维景观建设、地图制印、互联网地图服务等);岩土工程(岩土工程勘察、设计、试验、检测监测、物探、咨询、工程地质大数据建设)、基坑工程(支护、降水、桩基及地基处理等施工)、地质灾害治理工程(危险性评估、勘查、施工、设计);国土规划与测绘(国土空间城乡规划编制、土地调查、土地登记代理、土地规划、土地整治、勘测定界、土地管理咨询等);工程咨询(土壤污染调查评价、泉水影响性评价、社会稳定性调查评估、水土保持方案);自然资源保护和开放利用(调查监测、普查数据建库、确权登记、自然资源政策支撑等)。
多年来,单位以“服务大局、服务社会、服务民生”为己任,以为自然资源和规划建设、管理运营提供一流的咨询服务为目标,锐意进取,不断创新,先后被评为全国城市勘测工作先进单位、全国工程勘察设计行业诚信单位、市行政事业单位国有资产管理先进单位、市文明单位;获市创新型城市建设奖、市优秀完场比分品牌;被授予市先进基层党组织、市先进基层党委(党总支)中心组、市工人先锋号、市五四红旗团委、省青年志愿服务先进集体等多项荣誉称号,被团中央命名为“全国青年文明号”;取得专利10项、软件著作权58项,300余项工程和科研项目获国家、省(部)、市级科技进步奖、优秀工程奖。
济南市勘察测绘研究院招聘简章(2021.04高校).docx